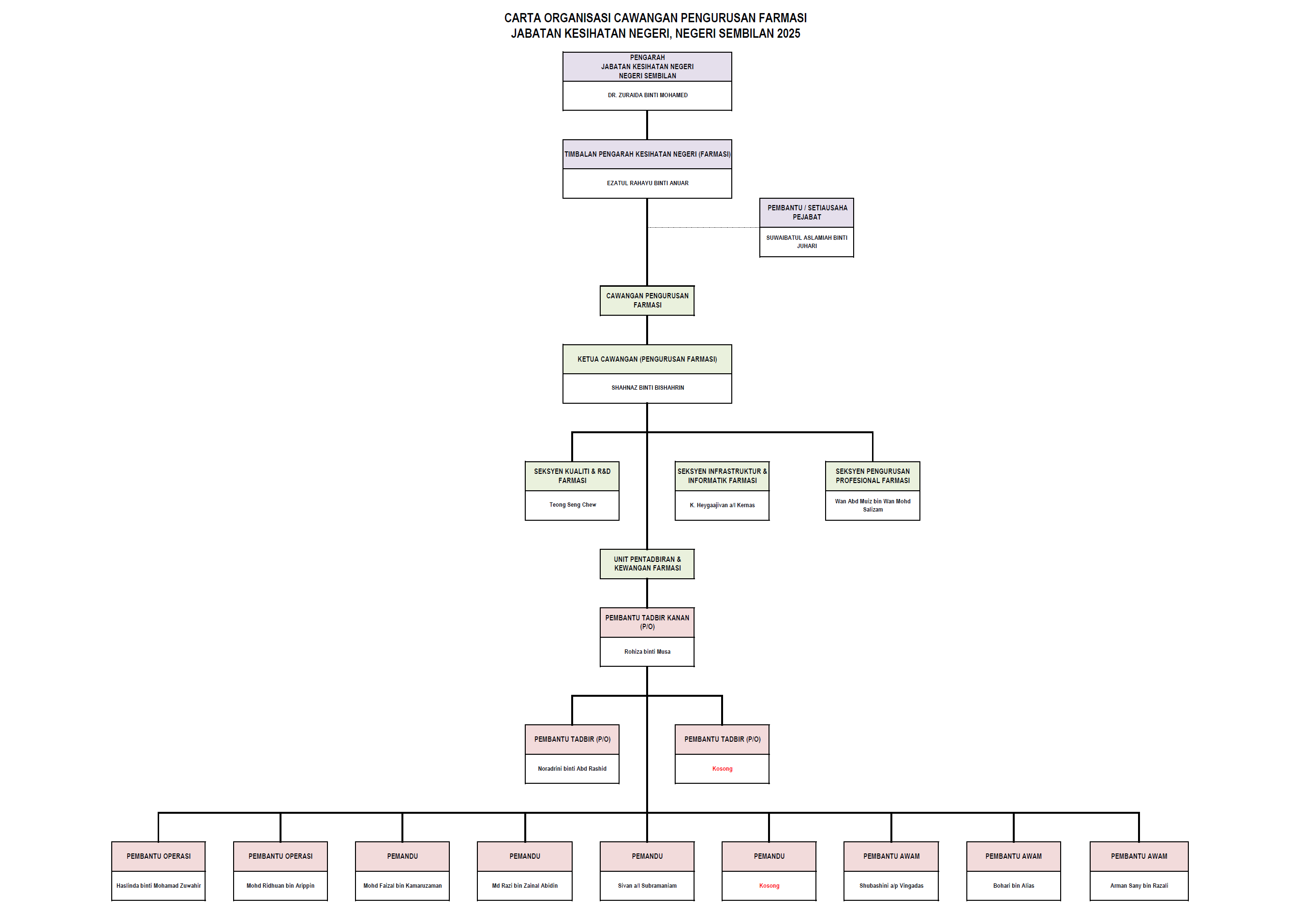
Cawangan Pengurusan Farmasi

Cawangan Pengurusan Farmasi,
Jabatan Kesihatan Negeri, Negeri Sembilan

PENGENALAN

Cawangan ini bertanggungjawab dalam memastikan pengurusan pentadbiran dari segi pembangunan, sumber manusia, kewangan, perkhidmatan sokongan, pengurusan latihan serta menggalakkan pembudayaan inisiatif penambahbaikan kualiti dan penyelidikan dalam perkhidmatan farmasi dapat dilaksanakan dengan lebih berkesan dan berkualiti. Pelbagai usaha telah dijalankan di Cawangan Pengurusan Farmasi bagi memantapkan dan mengukuhkan lagi pelaksanaan sistem kerja antaranya pengemaskinian myPortfolio dari masa ke semasa, pengurusan fail dan surat menyurat, pemantauan perbelanjaan kewangan dan projek-projek pembangunan farmasi di fasiliti kesihatan serta pelaksanaan latihan-latihan yang dapat meningkatkan kecekapan dan pengetahuan anggota farmasi.

Seksyen-seksyen di bawah Cawangan Pengurusan Farmasi adalah:

  1. Unit Pentadbiran dan Kewangan Farmasi
  2. Seksyen Pengurusan Profesional Farmasi
  3. Seksyen Infrastruktur dan Informatik Farmasi
  4. Seksyen Kualiti dan R&D Farmasi
  • Unit Pentadbiran dan Kewangan Farmasi
    • Merancang dan mengurus Pentadbiran Kewangan dan Perkhidmatan anggota farmasi di ibu pejabat Bahagian Perkhidmatan Farmasi Negeri Sembilan bagi menyokong perlaksanaan strategi dan program-program farmasi.
    • Memastikan perancangan, pembangunan fizikal dan pengagihan sumber-sumber utama termasuk kewangan bagi pelaksanaan strategi, program dan aktiviti farmasi dapat dilaksanakan dengan berkesan.
    • Memastikan keberkesanan pentadbiran dan pengurusan aset, logistik termasuk ubat dan bukan ubat serta peralatan dapat diurus sebaiknya selaras dengan objektif farmasi.
    • Menyelaras dan mengurus aduan di peringkat jabatan
  • Seksyen Pengurusan Profesional Farmasi   
    • Mengurus permohonan cadangan penempatan dan pertukaran Pegawai Farmasi, Penolong Pegawai Farmasi dan Pegawai Farmasi Provisional (PRP) di Negeri Sembilan.
    • Menyelaras proses pendaftaran penuh bagi Pegawai Farmasi Provisional (PRP)
    • Merancang, mengurus dan memantau pelaksanaan dan prestasi peruntukan dan perbelanjaan bagi Pembangunan kompetensi dan latihan selaras dengan Pelan Operasi Latihan (POL) Program Perkhidmatan Farmasi.
    • Memantau mata CPD Pegawai Farmasi dan Penolong Pegawai Farmasi.

  • Seksyen Infrastruktur dan Informatik Farmasi
    • Merancang dan memantau pelaksanaan projek pembangunan seperti projek menaiktaraf dan baru bagi fasiliti farmasi dihospital dan klinik kesihatan di Negeri Sembilan.
    • Mengurus dan memantau perolehan peralatan, aset perubatan dan bukan perubatan bagi fasilti farmasi di Negeri Sembilan.
    • Merancang dan menyelaras keperluan latihan berkaitan ICT kepada anggota jabatan.
    • Memantau keperluan prasarana ICT, keselamatan ICT, penyelenggaraan peralatan/ rangkaian/bilik server dan perisian ICT jabatan.
    • Memantau khidmat sokongan teknikal berkaitan ICT jabatan
    • Penyebaran maklumat farmasi melalui laman web jabatan
    • Merancang, menyediakan, melaksanakan dan memantau polisi berkaitan ICT jabatan.


  • Seksyen Kualiti dan R&D Farmasi
    • Merancang aktiviti –aktiviti berkaitan kualiti dan penyelidikan farmasi Negeri Sembilan.
    • Memantau pelaksanaan aktiviti berdasarkan Petunjuk Prestasi Utama (KPI),Kamus Petunjuk Prestasi Bagi Bajet Berasaskan Outcome (OBB), Akreditasi, ISO, EKSA dan QAP.
    • Memantau prestasi pencapaian Perkhidmatan Farmasi dan mengambil tindakan penambahbaikan serta mengesyorkan tindakan pencegahan.

Image

jata

jknns

Paparan Web

Paparan terbaik menggunakan : 

Google Chrome;
Internet Explorer;
  Firefox,
dengan resolusi  1366 x 768

Mobile Web

Image

Jumlah Pelawat

0.png0.png0.png8.png1.png2.png9.png1.png0.png
Hari Ini391
Semalam1291
Minggu ini7432
Bulan ini13498
Keseluruhan812910

Jabatan Kesihatan Negeri, Negeri Sembilan
Jalan Rasah, 70300 Seremban, Negeri Sembilan Darul Khusus
Tel : 06-7664800 

 

hacklink al hack forum organik hit film izle 94memocan)Mislibetหวยออนไลน์köpek fiyatlarıBeinwonDaman Gamebets10 girişสล็อตเว็บตรงBetzadesahabet94memocan)casibomfix my speakertemp numberpadişahbet girişmarsbahisfivem modslinkw88moinhat.clickdfdsdfsfdbuharkeyfHit botubölüm izledeneme bonusu veren sitelerbahiscasinoMislibetsophie rain leakpadişahbetmeritkingpadişahbet girişcasibomcasibommasterbettingcasinodiormatbet girişbetparkvaycasinovaycasino girişmarsbahisjojobetNycbahisNycbahisbostancı escortbostancı escortbetnanobetnanoMap scores by grade level 2025maltcasinowww.mcgift.giftcardmall.com balancepadişahbetbetnanoBahcesehir escortzlibrary z-lib z-library project download books free140betvaycasinomultiwinpadişahbet girişwww.giftcardmall.com/mygiftnwea map scores by grade level 2025iready diagnostic scores by grade mathjojobetmedyum uzmanıvaycasinojojobetforex tradingcasibommarsbahishttps://basswinn.com/deneme bonusu veren sitelerNycbahisparibahismarsbahisbuy Instagram followersmokkabetcasibomgrandpashabetsahabethttps://www.thesprucedgoose.com/Egebetparibahis girişTeslabahismatbet giriştaraftarium24bahsegelPasta siparişibetciobets10temp mailStilbetjojobetjojobetGebze Escortjojobetgrandpashabetgrandpashabetgrandpashabetgrandpashabetbetwoongrandpashabetgrandpashabetgrandpashabetcasibombetpuancratosroyalbetgrandpashabet girişgrandpashabet girişgrandpashabet güncel girişjojobetbetorroasgdfsfdgdfsgbahiscasinobetwoonmeritbetmeritbetmeritbetlidyabetCasibom Girişistanbul escort izmit escort kocaeli escortbetnixemeritbetbets10holiganbetholiganbetcasibommarsbahismeritbetdumanbetgrandpashabetpadişahbet girişrummy nabobmatadorbet güncelmatadorbet güncelbidahacasibomjojobet girişmegabahisbets10 girişbetwoonbahiscom girişbetcup girişjojobet girişmatbetmarsbahispalacebetonwincasibomnakitbahisizmir escortbahiscom girişVdcasinopadişahbetcasibomcasibom girişCasibomwww.giftcardmall.com/mygiftkiralık hackermarsbahisdijinikateknoloji haberleribetebet girişmeritkingmatbetmatbetpadişahbet girişсмотреть порноonwinsahabetAustralian online casinosgalabetbetciomeritkingcasibommeritkingsekabethairsaffairs.comdeneme bonusu veren sitelermadridbetmadridbet girişgalabetkingroyalkiralık hackerPalacebetGrandpashabetBetsat girişBetpuanCasibomhomeworkifybycasinoElon Musk смотреть порноポルノ映画Kayseri EscortKonya Escortizmir escortKocaeli Escortİzmit escortGebze EscortMersin escortEskişehir EscortTekirdağ EscortTekirdağ EscortAlanya escortmarsbahisbetgitสล็อตออนไลน์fixbet girişmarsbahismarsbahisfatma смотреть порноJokerbetสล็อตหวยออนไลน์สล็อตเว็บตรงสล็อตyouwinbetigma girişjojobetBetigmajojobetbahiscasinovaycasinoholiganbetkiralık hackermeritkingmeritkingmeritkingmeritkingmeritkingbets10vdcasino girişmeritkingmeritkingkingroyaltaraftarium24taraftarium24holiganbetvaycasinopusulabetcasibomcasibombetparkbetparkbetparkbetparkCasibomnumber one model agencybetparkcasibomkolaybetwww.giftcardmall.com/mygiftwww.giftcardmall.com/mygiftwww.giftcardmall.com/mygiftwww.giftcardmall.com/mygiftgrandpashabet7000jojobetvaycasino güncel girişMarsbahis - Marsbahis Girişbahiscasinobahiscasinobetnanobetnanorestbetrestbetcasibomtipobetcasibom girişcasibomcasibom girişcasibommarsbahismarsbahiscasibompadişahbetpadişahbetmarsbahis girişpadişahbetpadişahbet giriş