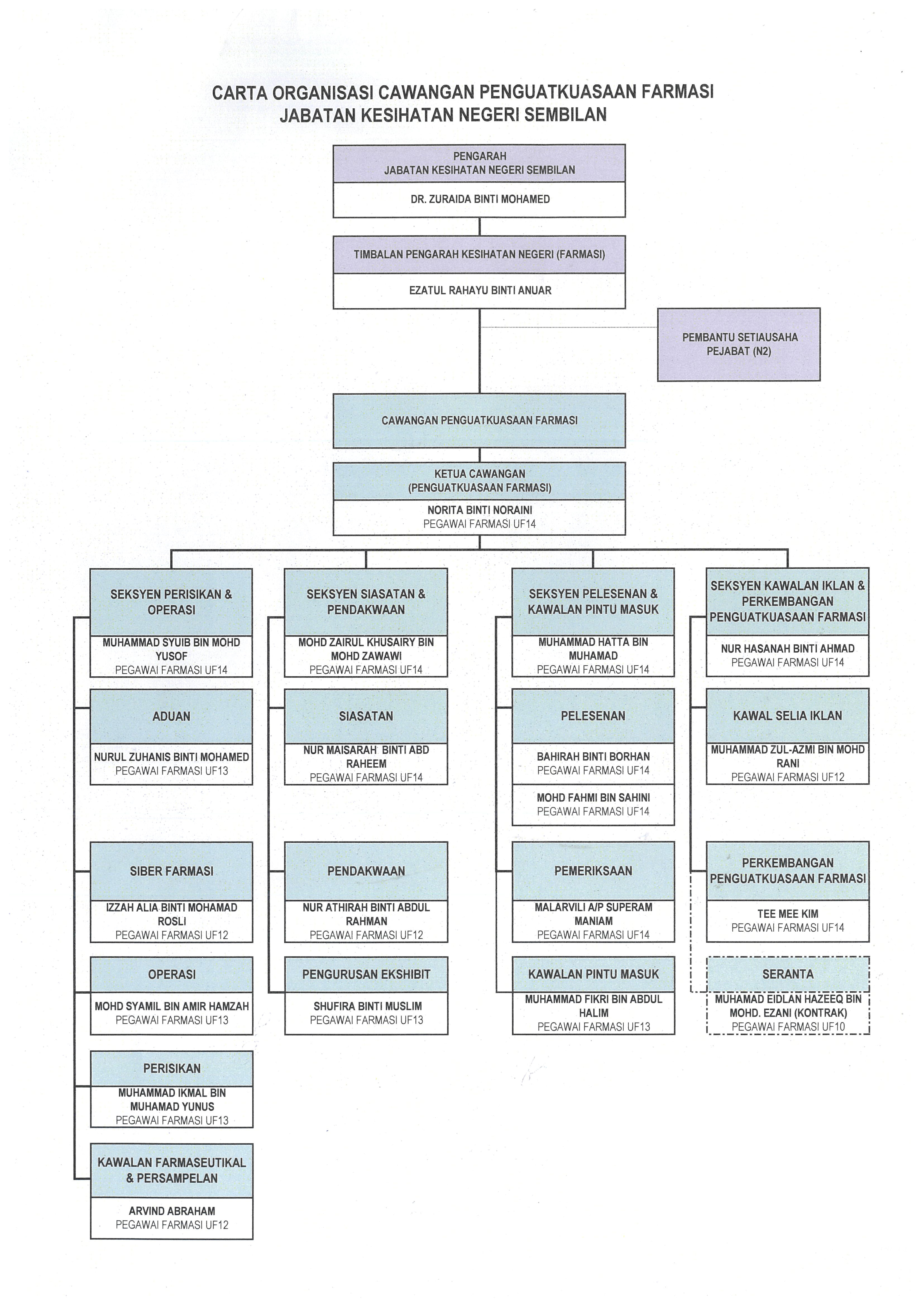
Cawangan Penguatkuasaan Farmasi

Cawangan Penguatkuasaan Farmasi,
Jabatan Kesihatan Negeri, Negeri Sembilan

CAWANGAN PENGUATKUASA FARMASI

  • Cawangan Penguatkuasaan Farmasi berperanan bagi memastikan:
    • semua keluaran farmaseutikal dan produk penjagaan kesihatan yang berada di pasaran adalah berkualiti, selamat, berkesan
    • iklan ubat dan perkhidmatan perubatan mematuhi akta-akta dan peraturanperaturan yang dikuatkuasakan
    • meningkatkan kesedaran pengguna ke atas pengunaan ubat yang berdaftar
  • Undang-undang yang dikuatkuasakan adalah seperti berikut: 
    • Akta Racun 1952 dan Peraturan-peraturannya
    • Akta Jualan Dadah 1952 dan Peraturannya
    • Akta Ubat (Iklan & Penjualan) 1956 dan Peraturannya
    • Akta Pendaftaran Ahli Farmasi 1951 dan Peraturannya 
    • Akta Dadah Berbahaya 1952 dan Peraturannya
  • Seksyen-sekysen di bawah Cawangan Penguatkuasaan Farmasi adalah:  
    1. Seksyen Risikan dan Operasi  
    2. Seksyen Pelesenan dan Kawalan di Pintu Masuk  
    3. Seksyen Siasatan dan Pendakwaan
    4. Seksyen Kawalan Iklan dan Perkembangan Penguatkuasaan Farmasi

Seksyen Risikan dan Operasi

  • Mengendalikan aduan berkaitan ubat, kosmetik, iklan perubatan dan perkhidmatan kesihatan, etika ahli farmasi serta lain-lain yang berkaitan undang-undang yang dikuatkuasakan.
  • Menjalankan risikan berdasarkan maklumat dan aduan yang diterima berkaitan dengan undang-undang yang dikuatkuasakan.
  • Menjalankan serbuan ke atas premis yang disyaki melanggar dan menyalahi undang-undang yang dikuatkuasakan.
  • Membuat persampelan produk farmaseutikal di pasaran bagi memastikan ianya mematuhi undang-undang yang dikuatkuasakan.
  • Menjalankan aktiviti audit ubat dan bahan terkawal.
  • Memantau penjualan dan pengiklanan produk farmaseutikal serta kosmetik dalam talian dengan menjalankan pemprofilan siber berhubung dengan pembekalan atau penjualan produk yang disyaki melanggar undang-undang yang dikuatkuasakan.

Seksyen Pelesenan dan Kawalan di Pintu Masuk

  • Memproses lesen/permit yang mengawal aktiviti penjualan, penggunaan, pengimportan bagi racun, bahan psikotropik, bahan terkawal dan bahan kimia prekursor di bawah Akta Racun 1952 dan Peraturan-Peraturannya
  • Menjalankan pemeriksaan terhadap premis berlesen dan premis berdaftar klinik perubatan swasta, klinik pergigian swasta, klinik veterinar swasta, hospital swasta, farmasi komuniti dan kilang farmaseutikal yang mengendalikan ubat-ubatan terkawal dan bahan kimia berjadual. Pemeriksaan juga dijalankan ke atas premis yang tidak berlesen atau tidak tetap seperti kedai runcit, kedai ubat, pasar malam, kiosk, salun kecantikan, spa, gimnasium, pengamal perubatan tradisional dan lain-lain lagi. Pemeriksaan dijalankan bagi memastikan penjualan produk dan kosmetik serta iklan yang dipamerkan mematuhi undang-undang yang dikuatkuasakan.
  • Menjalankan aktiviti audit bahan terkawal (prekursor, methadone, buprenorphine) bagi memastikan pengimportan, penggunaan atau penjualan adalah mematuhi undang-undang yang dikuatkuasakan.
  •  Menjalankan aktiviti pemeriksaan bagasi penumpang di pintu masuk negara di Jeti Penumpang Port Dickson bagi memastikan pengimportan ubat dan kosmetik mematuhi undang-undang yang dikuatkuasakan.

Seksyen Siasatan dan Pendakwaan

  • Menjalankan aktiviti penyiasatan dan pendakwaan kes (termasuk kes-kes bicara) yang menyalahi undang-undang yang dikuatkuasakan dengan nasihat dan arahan dari Timbalan Pendakwa Raya.

Seksyen Kawalan Iklan dan Perkembangan Penguatkuasaan Farmasi

  • Memantau iklan produk dan perkhidmatan kesihatan yang disiarkan di semua media termasuk media cetak, media elektronik, media sosial serta platform edagang bagi memastikan ianya mematuhi undang-undang yang dikuatkuasakan.
  • Menyelaras aktiviti kesedaran pemegang taruh mengenai penggunaan ubatubat berdaftar dan kosmetik bernotifikasi seperti dialog, ceramah, pameran dan sesi rundingcara.
  • Menyelaras statistik dan aktiviti kualiti penguatkuasaan farmasi.
Image

jata

jknns

Paparan Web

Paparan terbaik menggunakan : 

Google Chrome;
Internet Explorer;
  Firefox,
dengan resolusi  1366 x 768

Mobile Web

Image

Jumlah Pelawat

0.png0.png0.png0.png0.png0.png0.png0.png0.png
Hari Ini
Semalam
Minggu ini
Bulan ini
Keseluruhan0

Jabatan Kesihatan Negeri, Negeri Sembilan
Jalan Rasah, 70300 Seremban, Negeri Sembilan Darul Khusus
Tel : 06-7664800 

 

hacklink hack forum hacklink film izle hacklink elektronik sigarabölüm izleNycbahistipobetBetigmaholiganbet먹튀위크 먹튀검증gov casinomatadorbetperabetgamdom girişmakrobetholiganbetbycasinoinstagram görüntülemeleri arttırbetbabahuqqabetسكسpayid pokies australiaonline casino hkbest payid casino in australiabest online pokiese wallet pokiesonline pokies for real moneybest payid online casino in australiaPadişahbetmatbetsultanbetgoogle analytics alternativeสล็อตBetigmaii89 online casino australiahb88 indonesiajojobetjojobetsitus slot gacormexiwinwinbirwinbir girişказино на реальные деньгиjojobetholiganbetholiganbetcasibom güncel girişhasbethasbet promosyonbelugabahiszbahiscasibomjojobetholiganbetGanobetPadişahbet girişPadişahbet girişmegabahismatbetsekabet girişmatbetbetciocratosroyalbetextrabetjojobet girişjojobetiptv satın aliptv satın alholiganbetjojobetjojobetYouTube to Mp3Tiktok DownloaderDownload LaguMp3JuiceTubidyYouTube to Mp3marsbahisjojobet girişholiganbetultrabet girişpaşacasinoholiganbet 1193bets10film izlebetnanomegabahisCasibomCasibomkingroyaljojobetjojobetjojobetmeritkingTubidyvdcasinoholiganbetholiganbetalobetalobetcasibomholiganbetVaycasinoVaycasinoVaycasinoMarsbahiscratosroyalbetkingroyalholiganbetсмотреть порноcasibomultrabetsetrabetbetkolikultraslotjojobetdeneme veren sitelermarsbahisizmir escortjojobetStreameastkiralık hackerTV96methstreamscratosroyalbettaraftarium24bein matchcasibomholiganbetmatbetdinamobet girişcasibom girişcasibomcasibomcasibomjojobet girişgorabet mobilphishing korumasweet bonanza demomarsbahisTv96, Tv96 Live, 96TV, TV 96, Streaming, Links, Football English tvgiftcardmall/mygiftcasibomyasalbahis giriş,yasalbahiscasibom güncel girişcasibomYalla ShootMMA StreamslunabetjojobetPadişahbetholiganbetDeposit 10kbahis sitelerijustoriginalsin.comcanlı maç izlebetparkholiganbetTV96TurbobahisholiganbetDeneme Bonusu Veren SitelerholiganbetjojobetpusulabetvaycasinosheratonkingsheratonkingMMA Streamsaviator hilesiaviator hilesicasibomholiganbetdeneme bonusu veren yeni sitelerGame10suprabahismatbetcasibomfullkoredizideneme bonusu veren sitelerMeritwinmarsbahisartemisbetivermectinmatbet girişarora yedek parçacasibomказино онлайнтоп казиноказино на деньгиkavbetArtemisbetcasibomCratoscasinodeneme bonusu veren sitelermatadorbetjojobettaraftarium24soccer streamssoccer streamscasibom giriş1xbetonwinanimal daysolana volume botcasinolevantcasinolevantPadişahbet girişbettiltcasinolevantmatbetjojobetsekabet girişmatbetret casinodeneme bonusu veren siteler 2026deneme bonusu veren siteler 2026BahibomBahibomB1bahisenbetwinbir güncel girişcasibomjojobetStreameastslot gacorTotalsportekSahabetBetrio GirişArtemisbetjojobetcasinolevantcasibomdizibul dizibulizleyabancı dizi ve film izlebahibom girişjojobetdeneme bonusudeneme bonusu veren yeni sitelercasinoprimecasinolevantalobetholiganbetYalla Shoot - يلا شوتBetvoleSlotsaraydizi film izle dizibulizletürk ifşaicebahisicebahismersobahistotembetbettenetfavorisenicebahiscratoscasinoholiganbet 1193giftcardmall/mygiftcasibomcasibomfilm izleBuy UK Sleeping TabletsGolegolbahsegelholiganbetholiganbetsetrabetStreameastводка казино10 лучших казино онлайнбездепозитный бонус казиноhtml portalvidanjör ankaravidanjör firmaları ankaraankara vidanjör firmalarıankara kiralık vidanjörkiralık vidanjör ankaraankara kanal temizlemekanal temizleme ankaraankara vidanjörankara tıkanıklık açmamatadorbetslot danabetbabacasinolevant girişcasibomcasibom girişpusulabetpusulabet girişsuper bonussuperbonusjojobetserispin güncel girişjojobetjojobet